为进一步加强学院对子计划项目的跟踪管理,提高项目完成质量,促进各队伍产出优秀成果,提高同学们的科创水平和能力,保障子计划项目后半周期顺利进行,吃瓜
将于近日举办“探索创新,展望未来”科创成长沙龙暨2023年子计划中期检查。 活动地点:北校区师生服务大厅三层第四会议室
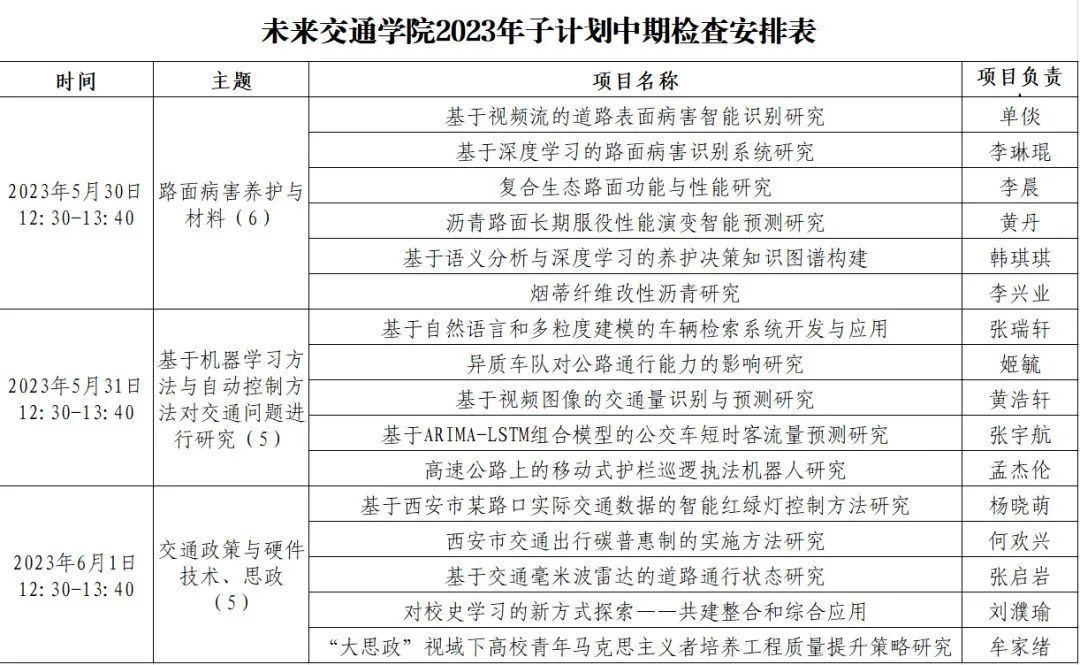
活动时间:5月30日至6月1日12:30-13:40 本次中期检查,根据各队伍题目不同,计划在三天时间内进行交流汇报,每场答辩将围绕同一题目类型开展,学院将邀请专业教师对项目逐一点评。中期检查各队伍顺序安排如下,同时欢迎感兴趣的同学前来学习交流。

吃瓜
学生事务部
2023年5月28日